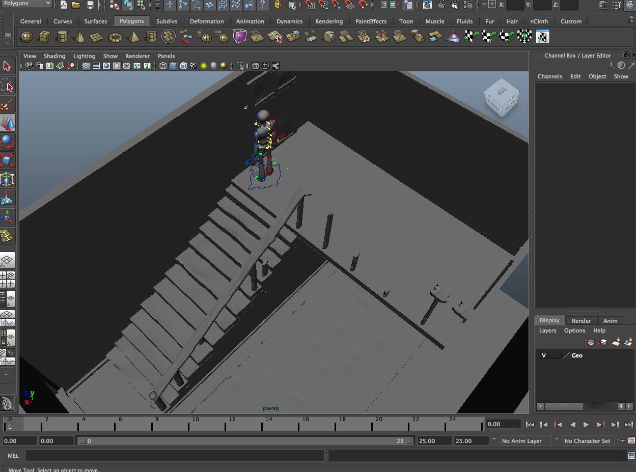
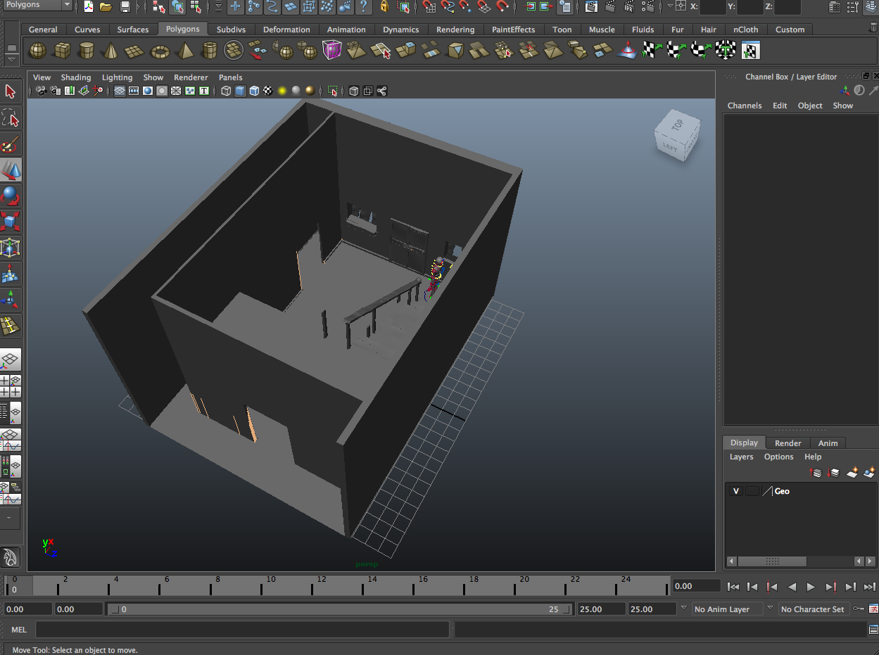
I began the modelling process by taking a flat plane, and extruding the walls up from this. After the main structure of my interior was built, I was free to then build up the details of the interior from the structure, such as doors and the upstairs floor.
The stairs were created separate from the main structure. I began with a cube, and extruded parts of its side in order to create the stairs effect. The banister, as well as the other props in the house, were made out of separate objects and placed together in groups.
After the modelling stage has been completed in my workflow, the next stage of production is the UV map, and texture the interior model.














